无障碍辅助浏览工具条
栏目列表
政策解读
首页
->
政务公开
->
法定主动公开内容
->
政策解读
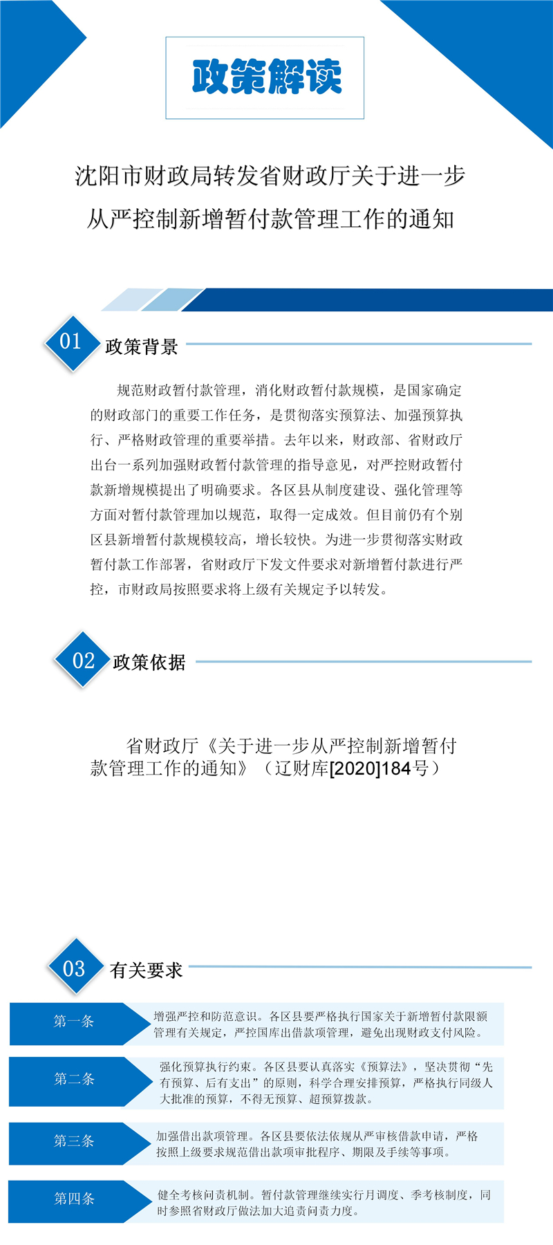
图解:《沈阳市财政局转发省财政厅关于进一步从严控制新增暂付款管理工作的通知》
信息来源:市财政局 发布时间:2021-04-13
文件链接:
沈阳市财政局转发省财政厅关于进一步从严控制新增暂付款管理工作的通知